AV片

当前位置:首页  公示

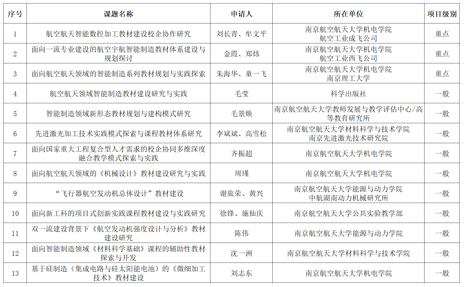
关于工业和信息化部“十四五”规划航空航天领域智能制造教材建设重点研究基地开放课题评审结果的公示

发布时间:2022-11-10浏览次数:996作者:来源:机电学院供图:审核:


根据《关于发布工业和信息化部“十四五”规划航空航天领域智能制造教材建设重点研究基地开放课题指南的通知》要求,经个人申报,各高等院校、科研院所和重要企业单位推荐,学校专家组评审,拟立项以下13个项目,其中重点项目3项,一般项目10项,现予以公示。排名不分先后,名单如下:

公示期为:20221110-20221114日。

公示期内,如有异议,可向学院教学办反映

联系人:王娟

电话:025-84896442



工业和信息化部“十四五”规划

航空航天领域智能制造教材建设重点研究基地

20221110

友情链接

--校内链接--

--校外链接--

微信公众号

关注微信公众号